2026-04-03 南方娱乐网
朋友们,你们敢信吗?你熬夜抢购、明星力荐、花了三四百一瓶的“澳洲进口”护眼神药,它号称的海外总部,可能只是一家国外的汽车维修站。
这不是段子,是央视在2026年4月1日曝光的真实一幕。那个长期霸占抖音、天猫进口叶黄素销量榜首,让李若彤、章小蕙、明道等一众明星在直播间卖力吆喝的“澳洲优思益”,被扒了个底朝天。它的全系列产品累计卖了超过400万瓶,抖音单一平台就卖出229万多瓶,是名副其实的“销冠”。然而,记者远赴澳大利亚墨尔本,按照产品包装上的地址找过去,发现那里根本没有保健品工厂,只有工人在维修汽车。所谓的“澳洲雅拉源健康产业有限公司”,注册地就是这家汽修厂。

操盘这一切的杭州索象营销策划公司负责人对记者直言不讳:“我们做的优思益,说白了这个公司是广州的一家公司,产品也是广州的,只是经过我们包装了之后,把它包装成了澳大利亚的。”他们定位“澳洲精准营养”,一年就能卖出260万瓶。这套“包装”包括编造品牌故事、花钱购买所谓的“国际大奖”(每个奖大概2到3万元)、雇佣海外专家和医学教授来背书。整个打造爆款的营销费用,要占到产品销售收入的一半以上。也就是说,你每花400元买一瓶,有超过200元是在为这套精心编织的谎言买单。

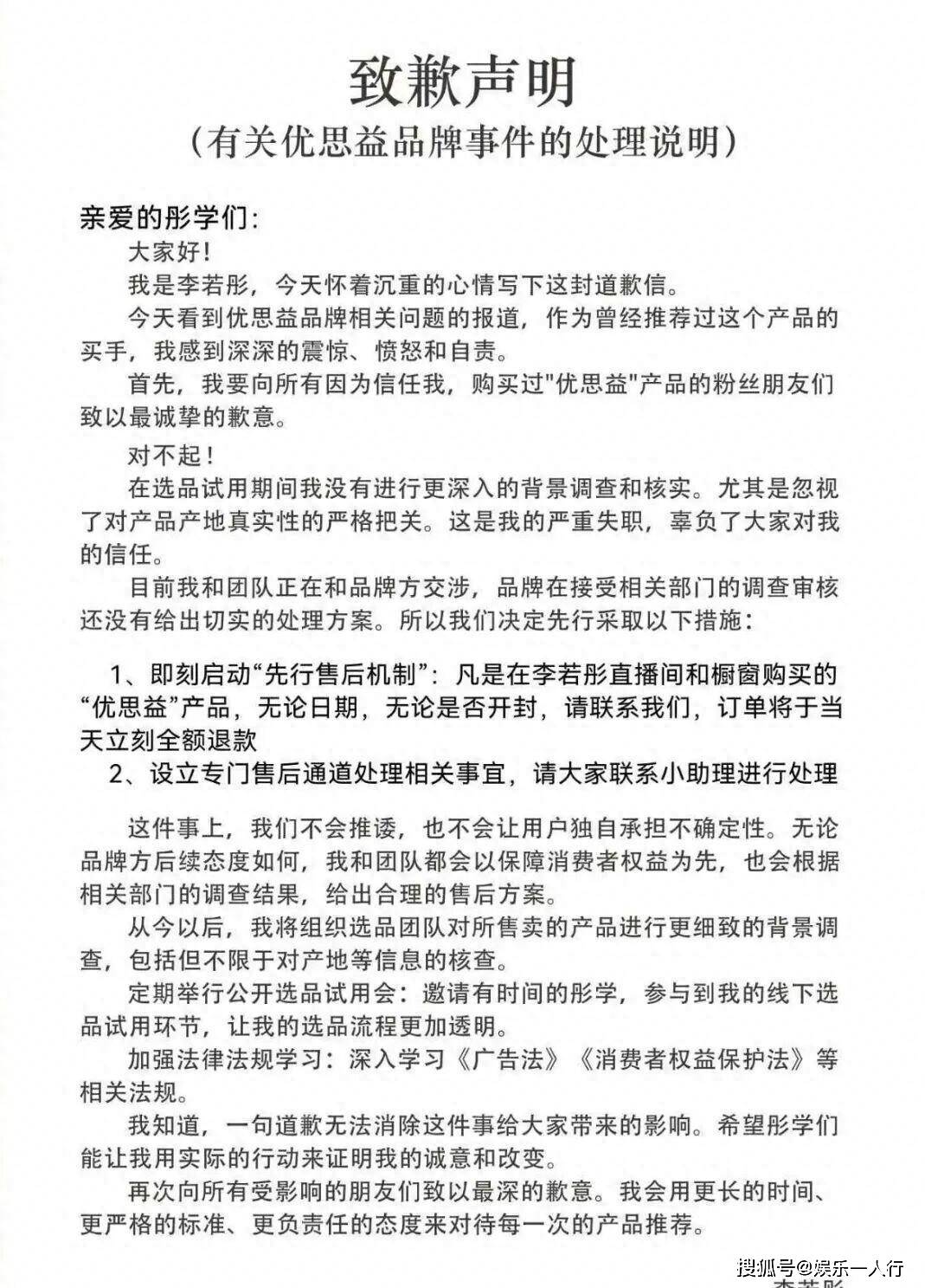
事件曝光后,反应最快的是那些曾为其站台的明星们。李若彤在4月1日当天就发布了致歉声明,承认自己在选品时“没有进行更深入的背景调查和核实”,尤其是忽视了对产品产地真实性的把关,她称之为“严重失职”。她启动了“先行售后机制”,承诺无论何时购买、是否开封,只要是从她直播间或橱窗买的,当天就全额退款。章小蕙通过公司账号“玫瑰是玫瑰”道歉,承诺15个工作日内联系客服可获“先行赔付”。明道也发布了公告,为通过他渠道购买的消费者提供30个工作日内联系退款的服务。

但这场风波的波及面远不止这几位。伊能静、张静初等也曾为其推广,头部直播间“与辉同行”更是重要的销售渠道,据读秒财经消息,其销售额估计在1000万到2500万元之间,销量达7.5万到10万单。当被问及售后方案时,“与辉同行”客服的回应显得谨慎而模糊,只是转发了品牌方的声明,并表示“会重点关注”。演员曾舜晞的工作室则回应称合作已终止。目前,优思益在抖音、天猫等平台的旗舰店已全部停业,产品被下架或无法搜索。

监管部门的铁拳来得很快。广东市场监管、海关、公安三部门已联合对品牌的中国运营方“广州雅拉源健康产业有限公司”展开调查,并立案查处其涉嫌的违法行为。浙江杭州市场监管部门也对负责营销策划的“杭州索象营销策划有限公司”立案调查,调取了其合同、聊天记录和资金往来材料。国务院食安办、市场监管总局、海关总署也已组织涉事地相关部门开展联合调查。
这不仅仅是一个品牌造假的问题,它撕开了一条成熟的灰色产业链。这些“假洋牌”通常的操作路径是:在境外注册一个空壳公司或商标,虚构一个海外品牌故事;产品在国内代工厂生产,成本极低;然后花钱购买国际奖项、雇佣专家背书;再通过小红书、微博等平台进行海量“种草”笔记铺垫;最后,借助明星和头部主播的直播间进行流量引爆,完成收割。仙乐健康科技(安徽)有限公司,一家A股上市公司的子公司,就是优思益产品的国内代工厂之一。品牌方对此的解释是,第一代铁饮产品曾授权国内上市企业工厂生产,并称相关信息已公开说明,2025年后生产已转移至新西兰。

法律专家指出,这起事件的核心是虚假宣传。中国政法大学副教授朱巍表示,该产品包装上没有国家批准的保健食品“蓝帽子”标识,却长期宣传护眼功效,这严重违反了相关法律。对于明星的责任,根据《广告法》,关系消费者生命健康的商品或服务的虚假广告,造成消费者损害的,广告代言人应当与广告主承担连带责任。如果明星明知或应知广告虚假仍进行推荐,市场监督管理部门可以没收其违法所得,并处一到两倍的罚款。浙江丰国律师事务所陈松涛律师也指出,消费者有权向涉虚假宣传的生产者和经营者主张“退一赔三”。
平台在此次事件中的责任也受到拷问。当记者以消费者身份向天猫、抖音客服核实产品的真实生产地时,平台均以“保护商家数据安全”或“海外资质不予对外公示”为由拒绝提供。专家认为,按照《电子商务法》,互联网平台在这个时候要承担一定的审核责任。如果平台“明知或应知”存在违法行为而未采取必要措施,也可能需要承担连带责任。

消费者现在最关心的是如何维权。律师建议,首要任务是固定证据:保存好订单截图、支付记录、产品宣传页面、明星直播的录屏或截图,以及与商家、平台客服的沟通记录。随后可以通过12315平台或向当地市场监管局举报,也可以依据《消费者权益保护法》和《食品安全法》向法院提起诉讼,主张“退一赔三”甚至十倍赔偿。需要注意的是,如果平台删除了购买记录,消费者仍可凭支付账单的交易单号要求平台调取,平台有义务提供原始合同和交易记录。
这场由一家汽修厂引发的信任海啸,冲刷出的不仅是某个品牌的虚假,更是整个网红保健品营销生态的浮沙。当编造的故事、买来的奖项和雇佣的背书,通过顶流直播间和明星的信誉放大,最终变成消费者手中一瓶瓶价格不菲的“安慰剂”时,我们不禁要问:在这场流量与利益的狂欢中,除了那句“对不起”,还有谁应该为被透支的信任付出真正的代价?明星的一句道歉和退款,真的足以弥补法律和道德上的缺失吗?当平台从巨额的流量交易中抽成时,它们审核的底线又究竟在哪里?